動衛所在桉樹精油抗豬藍耳病毒研究方麵取得新進展
近日,動衛所人獸共患病研究團隊在國際學術期刊Frontiers in Microbiology(中科院2區TOP期刊,IF=4.0)發表了題為“Virucidal effects of eucalyptus essential oil on porcine reproductive and respiratory syndrome 必威betway中文版入口 virus”的研究性論文。動衛所為論文第一單位,動衛所蔡汝健研究員和華南農業大學賀東生教授為共同通訊作者,動衛所與華南農業大學聯合培養的碩士研究生陳天寶為論文第一作者。
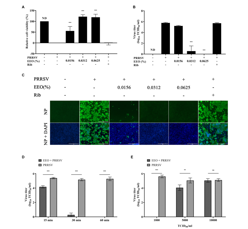
豬繁殖與呼吸綜合征(PRRS)是由豬繁殖與呼吸綜合征病毒(PRRSV)引起的高致病性傳染病,俗稱藍耳病。論文研究了桉樹精油在抗藍耳病病毒效果。研究發現桉樹精油在0.0625%濃度和作用30min下可以有效地使PRRSV病毒顆粒失活,使其失去感染細胞的能力。這可能與精油的親脂性,使它們能夠破壞病毒包膜的脂質雙分子層,導致細胞膜的損傷和失去感染細胞的能力有關。此外,桉樹精油具有揮發性,可以利用其滅活病毒和揮發性的特點用於阻斷PRRSV的空氣傳播,該方麵的作用還有待於進一步研究。

圖1.桉樹精油與PRRSV共處理,(A)細胞存活率檢測,(B)病毒滴度檢測,(C) IFA 處理組和未處理組的IFA。藥物對照組使用利巴韋林。(D) (E)桉樹精油與不同TCID50 PRRSV 的共處理效果。
該研究獲得了廣東省科技計劃項目(2023B0202010014)、英德市科技計劃項目、雲浮市雲安區生豬產業園科技支撐與技術示範(K06-005)、生豬智能化動物疾病防疫病與診療係統(K11-006)等項目的支持。
原文鏈接:https://doi.org/10.3389/fmicb.2024.1443295