我所在茶樹泛基因組研究取得新進展
近日,茶葉所茶樹資源與育種團隊聯合中國農科院深圳農業基因組研究所、福建農林大學、中國農科院茶葉研究所等國內多家單位通過共同構建茶樹首個泛基因組助力基因組輔助育種,相關研究成果在Nature Plants(中科院一區TOP, IF=18)在線發表了題為“Gene mining and genomics-assisted breeding empowered by the pangenome of tea plant Camellia sinensis”的學術論文。基因組所張興坦研究員、我院茶葉所吳華玲研究員和福建農林大學葉乃興教授為論文共同通訊作者,茶葉研究所方開星副研究員參與了該研究的部分工作。
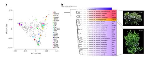
該研究選擇了包括廣東特色優異茶樹品種英紅九號、嶺頭單叢、丹霞5號、奇蘭10號以及來自其他省份在內的共22個茶樹品種進行基因組測序組裝。分析顯示:茶樹基因組中有高達5萬至6萬個蛋白編碼基因,其中英紅九號、丹霞5號、嶺頭單叢、奇蘭10號4個品種的基因組大小分別為3.08G、3.11G、2.90G和3.07G,基因數目分別為56147個、55517個、50931個和54851個。同時,本研究綜合了基因組的結構變異分析、圖形泛基因組關聯分析(pan-GWAS)、群體基因組學以及代謝組學等技術手段,發現:茶樹基因組包含大量的重複序列,其中長末端重複轉座子(LTRs)占據了基因組序列的50%以上;茶樹基因組中的結構變異序列(SVs)大多源自於轉座元件(TEs),TE的高度活躍性產生了基因組中大量SV,並鑒定了參與茶樹葉色、芽期、兒茶素合成、香氣合成等多個性狀核心基因的等位變異。
以上研究結果更新了大眾對茶樹基因組的認識,為茶樹重要基因挖掘和分子設計育種提供了重要參考。該研究得到了廣東省重點領域研發計劃子項目、深圳市優秀青年科學基金、國家優秀青年科學基金和國家茶葉產業技術體係專項的資助。
原文鏈接:
https://www.nature.com/articles/s41477-023-01565-z


