果樹所在茶枝柑類黃酮類物質生物合成研究方麵取得新進展
時間:2024-07-22 16:26
來源:果樹所
【字體:大中小】
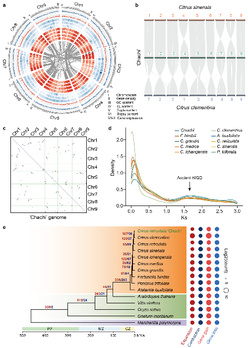
近日,果樹所特色柑橘品種創新利用研究團隊在國際學術期刊Horticulture Research(中科院一區,IF=8.7)發表題為“The gap-free genome and multi-omies analysis ofCitrus reticulata‘Chachi’ reveal the dynamics of fruit flavonoid biosynthesis”的研究論文。果樹所為論文第一完成單位,果樹所曾繼吾研究員和浙江農林大學孫學鵬教授為論文共同通訊作者,果樹所朱從一副研究員和浙江農林大學研究生尤聰俊為論文共同第一作者。該研究以嶺南特色藥食兼用柑橘品種——茶枝柑(新會柑)為研究對象,通過基因組、轉錄組和代謝組關聯分析,解析了茶枝柑類黃酮類物質生物合成途徑,挖掘到了參與類黃酮類物質生物合成的關鍵結構基因、調控基因和代謝產物,為新會柑係列加工產品(小青柑、二紅、大紅等)開發利用提供理論依據。
該研究得到廣東省重點研發計劃(2020B020221001)、國家現代農業柑橘產業技術體係(CARS-26)、必威betways 優勢產業學科團隊(202113TD)、浙江省農業新品種選育重點項目(2021C02066-1)、國家自然科學基金(32102318)、浙江農林大學園藝學院公共研究平台建設等項目的資助。
原文鏈接:https://doi.org/10.1093/hr/uhae167

茶枝柑及其近緣物種的比較基因組學分析

手機版
微信
必威betways