水稻所在水稻葉片代謝組學研究方麵取得係列進展
近日,水稻所遺傳資源研究團隊在控製差異代謝物合成的功能基因挖掘方麵取得係列進展,為高花青素含量、非生物脅迫抗性水稻新品種的培育提供了新的基因資源。相關研究成果以第一單位陸續發表在植物科學專業期刊BMC Plant Biology,The Crop Journal和Rice上。
挖掘到調控花青素代謝和水稻近基部葉鞘色的轉錄因子OsC1
通過對160份普通野生稻和151份亞洲栽培稻的葉鞘色pGWAS分析、葉片代謝組mGWAS分析,鑒定到調控花青素合成和水稻近基部葉鞘色的功能基因OsC1(圖1),並發現其三個新的等位基因型。相關研究結果以“Transcription factor encoding geneOsC1regulates leaf sheath color through 必威betway中文版入口 anthocyanidin metabolism inOryza rufipogonandOryza sativa”為題發表在植物科學專業期刊BMC Plant Biology上(中科院大類二區,IF=5.3)。水稻所遺傳資源研究團隊江立群博士為論文第一作者,呂樹偉博士和於航博士為共同第一作者,李晨研究員為通訊作者。

圖1 OsC1調控水稻葉鞘顏色的功能驗證
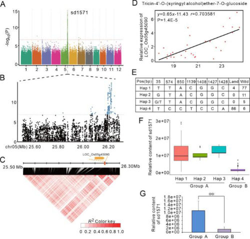
揭示糖基轉移酶OsUGT706D2調控水稻耐冷和耐淹性
通過對251份水稻核心種質(包含161份普通野生稻和91份地方品種)進行廣泛靶向代謝組學分析,發現黃酮代謝物苜蓿素-4'-O-丁香醇醚-7-O-葡萄糖苷(sd1571)含量在野生稻和地方品種中存在顯著差異。進一步研究確定sd1571的候選基因為OsUGT706D2(圖2),OsUGT706D2通過調節脫落酸(ABA)途徑正向調控水稻耐冷和耐淹性,且對水稻產量無影響。相關研究結果以“The UDP-glycosyltransferase OsUGT706D2 positively regulates cold and submergence stress tolerance in rice”為題發表在The Crop Journal(中科院大類一區,IF=6.6)。水稻所遺傳資源研究團隊劉清副研究員為論文第一作者,李晨研究員和我院基因中心晏石娟研究員為通訊作者。

圖2 全基因關聯分析明確OsUGT706D2是調控sd1571生物合成的候選基因
揭示糖基轉移酶OsLSC6調控水稻葉鞘色和耐冷性
通過對160份野生稻以及151份栽培稻進行代謝物關聯分析,在水稻第6染色體檢測到一個與葉鞘色(紫色)顯著相關的QTLqLSC6,並確定功能基因為OsLSC6。進一步研究發現,OsLSC6基因同時提高了水稻對冷脅迫的耐受性(圖3)。相關結果以“OsLSC6Regulates Leaf Sheath 必威betway中文版入口 Color and Cold Tolerance in Rice Revealed by Metabolite Genome Wide Association Study”為題發表在Rice(中科院大類一區,IF=5.5)。水稻所遺傳資源研究團隊呂樹偉博士為第一作者,唐璿博士和江立群博士為共同第一作者,李晨研究員為通訊作者。

圖3OsLSC6調控水稻苗期耐冷性
原文鏈接:
1.https://pubmed.ncbi.nlm.nih.gov/38418937/

手機版
微信