水稻所在水稻泛基因組研究方麵取得係列進展
近日,水稻所分子育種團隊(下稱“團隊”)在水稻泛基因組應用、泛基因組構建技術理論研究等方麵取得係列進展,以第一單位發表論文3篇。
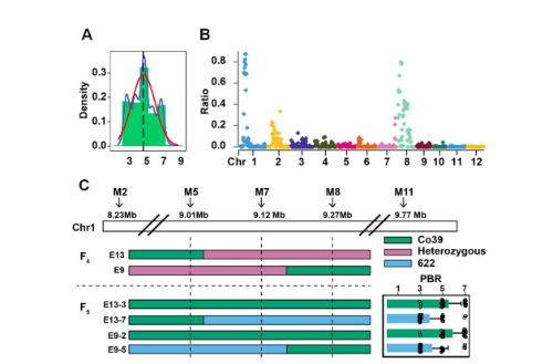
應用自主研發的泛基因組技術體係,在水稻稻瘟病抗病基因挖掘方麵取得新進展。團隊在前期構建的水稻泛基因組(Genome Biology,2023)基礎上,鑒定出一個具有全生育期廣譜抗性且對產量無影響的新位點qPBR1,並確定了其候選功能基因(圖1)。該研究為培育具有持久、廣譜稻瘟病抗性的水稻品種提供了寶貴的基因資源,更進一步證實了團隊自主研發的泛基因組技術體係的實用性,能突破泛基因組與遺傳分析對接的技術瓶頸,促進泛基因組技術在功能基因組學研究中的應用。相關結果以“Pangenome-Wide Association Study and Transcriptome Analysis Reveal a Novel QTL and Candidate Genes Controlling both Panicle and Leaf Blast Resistance in Rice”為題發表在Rice(中科院一區,IF=5.5)上,團隊王健博士為第一作者,團隊胡海飛博士和陽江農科所薑先芽為共同第一作者,團隊趙均良研究員為通訊作者,我院植保所楊健源研究員為共同通訊作者。

圖1 穗稻瘟病抗性 (PBR) 的 QTL 定位和 qPBR1 的精細定位。
比較了植物泛基因組構建和分析的三種主要方法,提出“圖泛基因組有望成為新一代的參考基因組”的觀點。團隊對植物泛基因組構建和分析的三種主要方法進行比較(表1)。提出隨著長讀測序和生物信息學工具的進步,圖泛基因組可實現高效的基因組分析和可視化,能夠更精確地處理基因組數據,發現新的遺傳變異,有望成為新一代的參考基因組。相關論述以“Technological development and 必威betway中文版入口 advances for constructing and analysing plant pangenomes”為題發表在Genome Biology and Evolution(中科院二區,IF= 3.4)上,團隊胡海飛博士為第一作者,趙均良研究員、華南農業大學聯培生李日盛參與了此工作,西澳大學David Edwards教授為通訊作者。

表1 植物泛基因組構建和分析的三種主要方法的比較
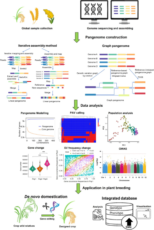
探討泛基因組數據可視化的機遇與挑戰,提出泛基因組構建和分析的最佳實踐方案。針對新興的圖形化泛基因組技術,結合團隊前期大量研究和實踐,全麵探討了泛基因組數據可視化的機遇與挑戰,提出線性或圖形泛基因組最佳構建策略的建議,同時對其在多組學數據庫整合、功能基因挖掘及育種改良等方麵的應用前景進行了展望(圖2)。相關結果以“Plant pangenomics, current practice and future direction”為題發表在農業新興期刊Agriculture Communication,團隊胡海飛博士為第一作者,趙均良研究員、王健博士、聶帥博士參與了此工作,西澳大學David Edwards教授為通訊作者。

圖2 泛基因組的構建方法、下遊分析和應用
原文鏈接:
1.https://doi.org/10.1186/s12284-024-00707-x

手機版
必威betways
微信
必威betway中文版入口