簡體| 必威betway中文版入口 必威betways 繁體| EN
手機版
手機版二維碼
微信
手機版二維碼
首頁> 必威betways 科學研究> 科研進展

果樹所在揭示兩個柑橘P450酶參與萜烯同係物的生物合成和驅避柑橘木虱的生物學功能研究方麵取得新進展

時間:2024-05-07 17:59 來源:果樹所 【字體:

  近日,果樹所柑橘黃龍病研究團隊在國際學術期刊Horticulture Research(中科院一區,IF=8.7)在線發表了題為“Identification and characterization of two P450 enzymes from Citrus sinensis involved in TMTT and DMNT biosyntheses and Asian citrus psyllid defense”的研究論文。果樹所為論文第一完成單位,果樹所張欣欣教授和易幹軍研究員為論文共同通訊作者,指導的博士研究生孫雪麗為論文第一作者,胡春華研究員參與柑橘轉基因工作的指導。

  柑橘黃龍病(Huanglongbing, HLB)是目前已知柑橘類作物最具毀滅性的細菌性病害,成為製約全球柑橘產業可持續發展的瓶頸問題之一。HLB是由亞洲柑橘木虱傳播,因此通過防治柑橘木虱進而遏製黃龍病傳播和蔓延具有一箭雙雕的效果,對柑橘產業可持續發展至關重要。昆蟲-植物相互作用誘導的植物揮發性萜烯物質在植物防禦草食性害蟲攻擊中發揮重要作用,利用植物揮發性萜烯物質調控食草性昆蟲的行為,可以在一定程度上減少害蟲的數量,在抗蟲研究上具有廣闊的應用前景。因此本研究旨在柑橘中鑒定能夠驅避柑橘木虱的揮發性代謝物,尋找到控製這些代謝物產生的關鍵基因,通過功能驗證探索這種策略控製HLB傳播的可能性。

  本研究發現木虱取食甜橙能夠誘導其釋放出更多的萜烯同係物DMNT和TMTT,結合木虱取食甜橙葉片的RNA-seq數據和序列同源比對分析,鑒定到兩個P450酶基因CsCYP82L1和CsCYP82L2與DMNT和TMTT的合成有關,並且兩個基因的表達均受木虱取食持續誘導上調。利用酵母表達係統和穩定過表達柑橘愈傷進行的體外和體內酶活測定結果顯示:CsCYP82L2在體外和體內均能將(E, E)-geranyllinalool和(E)-nerolidol催化為TMTT和DMNT;而CsCYP82L1在體外能將(E, E)-geranyllinalool和(E)-nerolidol催化為TMTT和DMNT,在體內隻能將(E)-nerolidol催化為DMNT,表明二者在體外體內的催化產物有所差異。通過轉基因技術獲得CsCYP82L1過表達轉基因檸檬,並利用其葉片進行木虱偏好性選擇實驗,結果表明轉基因植株能夠大量合成DMNT,對木虱具有一定的驅避作用(圖1)。

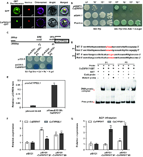
  此外,團隊還鑒定到轉錄因子CsERF017能夠在體外和體內結合CsCYP82L1基因啟動子區DRE motif並激活其表達;並且CsCYP82L1在受木虱取食的瞬時過表達CsERF017檸檬植株葉片中的表達高於其在木虱未取食的過表達植株葉片的表達(圖2),由此認為創製穩定的過表達CsERF017轉基因植株,通過增加CsCYP82L1 mRNA的積累進而調節DMNT的大量合成,將會對木虱有更好的驅避作用。綜上,本研究在柑橘中鑒定到對柑橘木虱具有驅避作用的CsCYP82L1基因,解析了其催化合成萜烯同係物的能力以及對柑橘木虱行為選擇的影響,為培育抗木虱柑橘品種提供了重要候選基因資源和理論基礎。

  本研究得到了廣東省重點研發計劃(2020B0202090005)和高水平農科院建設科技創新戰略專項資金(R2020PY-JG002)項目的資助。

  原文鏈接:https://doi.org/10.1093/hr/uhae037

圖片1.png

圖1 柑橘木虱對野生型和過表達CsCYP82L1檸檬葉片的偏好性選擇以及柑橘木虱對DMNT和TMTT的行為反應

圖片2.png

圖2 CsERF017與CsCYP82L1啟動子區的結合和直接激活CsCYP82L1的表達

版權所有:必威betways

地址:廣州市天河區金穎路29號郵編:510640

粵ICP備16101361號