基因中心聯合深圳基因組所在六倍體菊芋基因組及其起源演化研究方麵取得新進展
近日,基因中心聯合中國農業科學院深圳農業基因組研究所在植物科學期刊Plant Communications(中科院一區,IF=10.5)上在線發表題為“Haplotype-resolved chromosome-level genome of hexaploid Jerusalem artichoke provides insights into its origin, evolution, and inulin metabolism”的研究論文,構建了六倍體菊芋染色體級別參考基因組,解析了菊芋基因組起源和演化過程,鑒定了所有菊粉代謝基因拷貝。基因中心為論文第二完成單位。基因中心王森博士、基因組所研究生王安琪和陳容為論文共同第一作者,基因組所樊偉研究員為論文通訊作者。
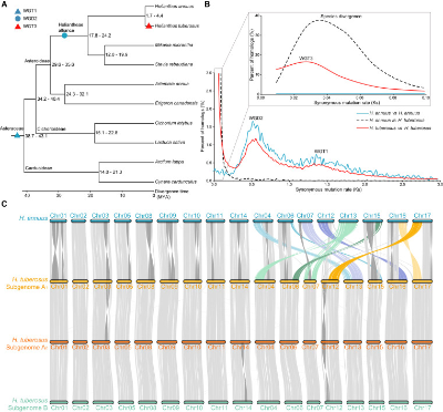
菊芋俗稱洋薑、鬼子薑,是原產北美、經歐洲傳入我國的“舶來品”。菊芋塊莖曾作為冬季醃菜在北方百姓餐桌上流行,如今主要用於生產膳食纖維和益生元等保健品或食品添加劑,也可作生物能源植物、青貯飼料。菊芋抗旱、抗寒、耐鹽堿、再生能力極強。菊芋基因組推測為同源異源六倍體(2n=6x=102),其基因組龐大且複雜,其種間雜交起源演化假說缺乏細節證據、爭議頗多。
本研究利用PacBio HiFi測序、Hi-C染色質構象捕獲測序技術,利用自主開發組裝算法EndHiC和其他複雜基因組組裝中積累的經驗和能力,參考同屬二倍體向日葵基因組、經過多輪人工校正組裝,最終完成了六倍體菊芋的高質量染色體級別組裝。參考基因組(去雜合,3x=51)大小為10.5 Gb,含有199,842個蛋白編碼基因,基因組大小和基因數目均為向日葵的3倍。
今天的菊芋基因組經曆了約4500萬年前菊科祖先發生的全基因組三倍化,約2900萬年前向日葵超族祖先發生的全基因組加倍,以及約2百萬年前菊芋與向日葵分化後發生的全基因組三倍化事件。同源染色體單拷貝直係同源基因的進化分析表明,最近的三倍化是菊芋二倍體與四倍體祖先發生的種間雜交和染色體加倍事件,故菊芋基因組包含了A1, A2、B三個亞基因組。除基因組多倍化事件外,向日葵屬內大規模染色體重排、轉座子活動、基因突變和人工馴化選擇等過程共同塑造了現在的六倍體菊芋基因組。
作為菊粉工業化生產作物,菊芋的菊粉代謝基因(合成酶基因1-SST與1-FFT、分解酶基因1-FEHI與1-FEHII)早已被克隆驗證,但每個基因僅克隆了1個拷貝。本研究基於菊芋全基因組序列,係統鑒定了包括已克隆拷貝在內的所有菊粉代謝基因,其中6個1-SST、6個1-FFT、3個1-FEHI和9個1-FEHII參與菊粉代謝,餘下的拷貝已變為假基因或丟失功能,菊芋多倍化事件產生的多個菊粉代謝基因仍處在持續進化或功能分化過程中。
本研究得到了國家重點研發計劃、深圳市基礎研究項目、深圳市重點實驗室基金等多個項目的資助。
原文鏈接:https://doi.org/10.1016/j.xplc.2023.100767

六倍體菊芋參考基因組組裝與注釋

六倍體菊芋物種進化與基因組演化曆史

手機版
微信
必威betway中文版入口