必威betways
首頁
工作動態
基層黨建
黨風廉政
工作動態
政策法規
警鍾長鳴
廉政文化
信訪舉報
群團工作
工會工作
團青工作
婦女工作
通知公告
製度文件
黨建
群團
資料中心
黨建
群團
首頁
>
黨建群團
>
黨風廉政
> 必威betways
政策法規
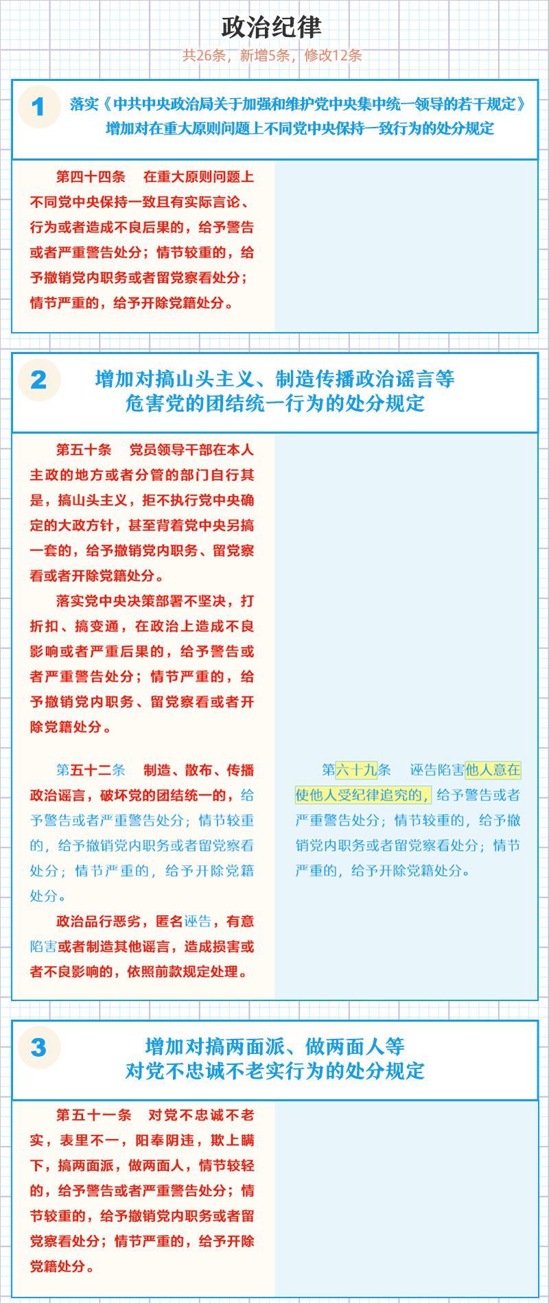
一圖了解《中國共產黨紀律處分條例》修訂的主要內容
2018-11-08 10:07
來源:必威betways
掃一掃,分享到微信朋友圈
工作動態
更多
我院召開傳達貫徹黨的二十大精神大會
我院召開2023年各界人士新春座談會
我院召開青年聯合會第三次代表大會
省農業農村廳到我院開展主題黨日活動
陸華忠主持召開學習黨的二十大精神座談會
院領導參加果樹所主題黨日活動並出席潮州橄欖文化周啟動儀式
理論學習
更多
院科研管理部與省教育廳規劃處開展聯學共建活動
經信所召開“一支部一專題”研學成果交流會
經信所召開2022年度落實黨建責任製述職評議會
省教育廳科研處與院科研管理部開展聯學共建活動
水稻所召開2022年度落實黨建責任製述職考評會
通知公告 必威betway中文版入口
更多
關於“五四”青年節優秀團青集體和個人表彰結果的通知
關於開展慶祝2022年“五四”青年節係列活動的通知
關於開展2022年黨建“書記項目”工作的通知
關於實施院機關青年理論學習提升工程的通知
關於表彰優秀共產黨員、優秀黨務工作者和先進基層黨組織的決定
院屬單位
水稻研究所
果樹研究所
蔬菜研究所
作物研究所
植物保護研究所
農業質量標準與監測技術研究所
設施農業研究所
動物科學研究所
蠶業與農產品加工研究所
農業資源與環境研究所
動物衛生研究所
農業經濟與信息研究所
環境園藝研究所
茶葉研究所
農業生物基因研究中心
《廣東農業科學》
必威betway中文版入口 政府機構
中國政府網
科技部
農業農村部
中國科學院
中國工程院
廣東省人民政府
省發展改革委
省科技廳
省財政廳
省人力資源社會保障廳
省水利廳
省農業農村廳
省政府外事辦公室
省國資委
省市場監督管理局
廣東省直機關黨建
必威betways 科研機構 必威betway中文版入口
中國農業科學院
中國熱帶農業科學院
北京市農林科學院
河北省農林科學院
山西省農業科學院
內蒙古農牧業科學院
吉林省農業科學院
黑龍江省農業科學院
上海市農業科學院
江蘇省農業科學院
浙江省農業科學院
安徽省農業科學院
福建省農業科學院
江西省農業科學院
山東省農業科學院
河南省農業科學院
湖南省農業科學院
湖北省農業科學院
廣西農業科學院
海南省農業科學院
重慶市農業科學院
四川省農業科學院
貴州省農業科學院
雲南省農業科學院
西藏自治區農牧科學院
寧夏農林科學院
青海省畜牧獸醫科學院
新疆農業科學院
中國農業大學
華南農業大學
華中農業大學
東北農業大學
南京農業大學
中山大學
廣東省科學院
中國農業新聞網
版權所有:必威betways
地址:廣州市天河區金穎路29號
郵編:510640
粵ICP備16101361號
網站地圖
聯係我們